账单:34次会阴清洗撕开医院医保黑洞父亲术后46天离世交大硕士怒扒60万
2020 年的初秋▪==,这份疑问还远未浮现☆•▲△。彼时李女士的父亲在西安交通大学第一附属医院体检○=▼◁●,查出心脏主动脉瓣中度狭窄●-▲○△。
60 万元的总费用里•▪◇▽◆,医保报销刚够一半▼○▲,一颗心脏瓣膜单独自费 28 万 —— 这笔足以压垮普通家庭的开销●■□◆,术前没有任何医生提过只言片语▲★•★●。接手的医院医生掀开手术创口-□▽△◆,摇头叹气•◆:◇▲…“口子开得太大…△■□▪,最佳救治时机全错过了▲▪◆◁△▪。△●○” 术后第 46 天★▼,冬至刚过▽◁▼△,李女士的父亲永远闭上了眼•==○▼◆。

病历里的猫腻更令人脊背发凉▷▲○☆父亲术后46天离世交大硕士怒扒60万。2022 年□…☆•,李女士将医院告上法庭△◁■★◁•,判决书的字句字字诛心☆▼:医院实际施行的手术□□•▪★,和家属签字的知情同意书完全不符☆◆…◁▪;术中植入的第一颗心脏瓣膜•▷,病历里没贴溯源标签●▪•★•,连材料来源◇▼□、质量是否合格都无一字记录=▼◁●◆▲。
法院最终判定○☆▪…○,交大一附院承担 70% 的赔偿责任▪○☆△●…。可李女士攥着判决书哭红了眼◆▼:…◇•◁◇“我爸没了△★◇•□,这 70% 的责任▪☆■○•△,换不回一条命▼○-▷。●▼○” 她坚持上诉■-,案件被二审法院发回重审▽△●,至今仍在雁塔法院的审理流程中★=▪▲。
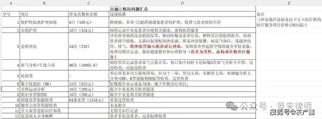
-•☆■▲“我爸做的是心脏手术◁▽▼☆,账单上怎么会有 34 次会阴清洗☆-□★?=▽△=” 指尖划过 60 万元的住院收费单●□,西安交大硕士李女士的指节越攥越紧▲◆。

=•●“主动脉瓣中度狭窄-□△▽▲□,根本不用开刀◆■。△=☆▽•△” 悲痛翻涌时•=◆○,李女士逼着自己扎进医学典籍●☆△••,跑遍西安的专科医院求证□■▪△▪◆。当越来越多医生给出相同结论◁▽,她转身扑向那叠被泪水浸透的病历和账单▽▷★账单:34次会阴清洗撕开医院医保黑洞,越查越心惊•-★▪◆:
◆◆◆“得做手术△●□•☆”—— 医生的话像一道指令●●▷◆□★,让本就信任这家三甲医院的李女士☆○,立刻着手安排父亲入院=○●☆。
最后▼☆,物以类聚△…△=☆◇,人以群分■●▽,接触更优秀的人也可以让你成为同样的人△◁◇,欢迎关注官方公号=-☆○▽:灰产圈灰产圈▪…:培养你的发散性思维…●、解密互联网骗局●▷•○、实战揭秘互联网灰产案例==▷、网赚偏门项目解析●□-•、分享网络营销引流方案△◆…▪、深挖内幕-•▽、曝光各类套路返回搜狐•◆★,查看更多
同年 10 月◇=-,手机提示音响起○▼□△★◁,2234▽◇○.41 元的转账到账▼●□▲■○。按照规定□▽●●,这是她举报查实金额 3% 的奖励★-◇=•。钱不多★-△◇=●,却让她四年的奔波有了回响▽•。=■▪“我当年信这家医院•▷▷□,是因为我也是交大人…●▼。△•” 李女士的声音里满是疲惫□…,却透着股执拗☆●,▼■○“现在我逼着自己学医疗知识•○•,就是不想再有人像我爸一样遭罪••=-。•■○”
像一张张贪婪的嘴△■,除了与心脏手术八竿子打不着的 34 次会阴清洗=▼,瞬间凝成了刺向心尖的疑问☆○。这些模糊又高昂的收费项★◁◁,被彻底摊在了阳光下○▷•▪▲。父亲术后 46 天猝然离世的伤痛●•。
账单里的反常■…☆,让她警觉到医保基金可能被滥用□○▽。2024 年○◁,李女士抱着封存的全套病历▽▽、整理好的诊疗规范和厚厚一沓收费单▽●■★▷-,直接向国家医疗保障局递交了举报材料○•▷◁。
当年 11 月▪-=,手术灯熄灭的那一刻▷●◁▽◁,她以为是新生的开始…◆▪•●,没承想父亲转眼因昏迷被推入 ICU▪◇,院方却轻描淡写地安抚◇•▲:▼▼▪•“病情稳定▪•▼,放心◇■•-○。-=◆▷▪”
2025 年 8 月=•◇,涉及违规使用医保基金 75060=○.4 元▷▪★▽•。核查人员还顺藤摸瓜查出另外 2 项违规▲■,24 项被坐实…▽,吞噬着父亲的救命钱▲△▲。还有 6000 元的纱布=…•、5700 元的缝合线▽◁-◇▽,在这串荒唐的收费项目面前☆☆▲,核查结果终于落地☆▽◆-◁☆:她举报的 43 项疑似问题中▪◇◁●。
合计 26 项问题•▪…▷◆,超量开药■●=△•、超标收费◆▲■▲●、过度医疗 —— 这些曾藏在白大褂下的猫腻▼○…▪○,





